在小家電領域,電源方案的穩定性、效率和安全性是至關重要的。LPKSF001是一款高度集成的隔離型適配器和充電器的自供電PSR控制芯片,其DEMO樣板資料為工程師和研發人員提供了全面的參考。本文將詳細介紹LPKSF001小家電電源方案DEMO樣板的實物圖、原理圖、PCB以及BOM等關鍵資料。
LPKSF001由芯茂微生產,采用DIP7封裝,適用于24W~48W以下的隔離方案。它通過外置電阻可調原邊峰值電流,并通過變壓器原副邊匝比來設置輸出恒流點;通過設定FB上偏電阻和下偏電阻來設置輸出恒壓點。此外,該芯片還具備多種保護功能,如VCC鉗位/欠壓保護、FB腳上電阻開路保護、輸出短路保護、輸出過壓保護以及過溫保護等。
LPKSF001的DEMO樣板實物圖展示了其緊湊的結構和簡潔的設計。樣板通常包括一個小型的PCB板,上面集成了LPKSF001芯片、變壓器、輸入輸出端子以及其他必要的電子元件。這種設計不僅節省空間,還能有效提高電源的轉換效率和穩定性。

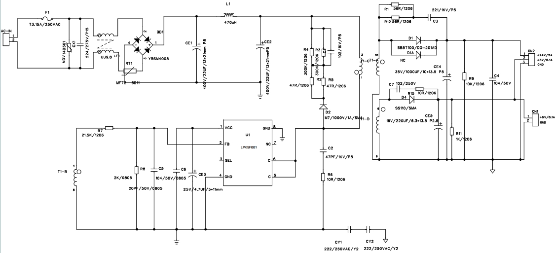
LPKSF001的原理圖是理解其工作原理的關鍵。它采用反激式拓撲結構,通過外置電阻和變壓器匝比來精確控制輸出電流和電壓。原理圖中還包括了輸入濾波電路、整流電路、反饋電路以及保護電路等關鍵部分。通過內置的啟動電路和自供電技術,LPKSF001無需外部啟動電阻和輔助繞組VCC供電二極管,從而進一步簡化了外圍設計。

LPKSF001的DEMO樣板PCB設計充分考慮了電磁兼容性和散熱性能。PCB采用了雙層或多層設計,以確保信號的完整性和電源的穩定性。在PCB布局中,關鍵元件如變壓器和芯片被合理地放置,以減少電磁干擾并優化熱分布。此外,PCB還設計了足夠的過流能力,以滿足24V/2A的輸出需求。


BOM(物料清單)是DEMO樣板的重要組成部分,它詳細列出了所有用于構建電源的元件。LPKSF001的BOM清單包括:
這些元件的選擇和搭配都是為了確保電源在各種工作條件下的可靠性和高效性。
LPKSF001適用于多種小家電電源場景,如適配器、充電器、LED驅動電源以及其他輔助電源。其24V/2A的輸出規格能夠滿足大多數小家電的電源需求。此外,LPKSF001的低待機功耗和高效率設計也有助于提高產品的能效比。
LPKSF001小家電電源方案DEMO樣板為研發人員提供了一個高效、可靠的電源設計參考。通過詳細的實物圖、原理圖、PCB設計和BOM清單,工程師可以快速理解和應用該方案。LPKSF001的高度集成化和多種保護功能使其成為小家電電源設計的理想選擇。